公告內容
#
公告類別
公告主旨
發佈日期
4260
學校
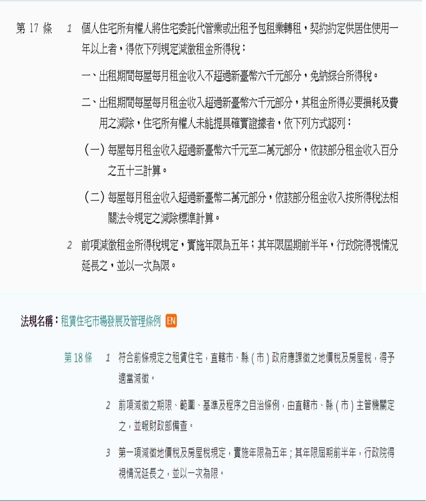
有關租賃住宅市場發展及管理條例第17條第1項及第18條第1項規定之租稅優惠。
2023-11-16
|
2029-12-31
|
2029-12-31
內容
說明:
一、有關租賃住宅市場發展及管理條例第17條第1項及第18條第1項規定之租稅優惠,其實施年限業經行政院於112年3月25日以院臺建字第1121005562號令,定自112年6月27日起至117年6月26日止。
二、為使學生建立完善租賃知識,保障學生在外租屋權益,請協助宣導「租賃住宅市場發展及管理條例」,以提升學生、房東認知,俾維護學生賃居權益。
三、管理條例細項如附件
附檔